截至12月8日,广西民族大学第二届新媒体写作大赛共收到有效作品250件,经过大赛评审委员会的认真评选,共评选出获奖作品83件(其中消息25件,通讯与深度报道39件,新闻评论9件,融合新闻类4件,文案创作类6件),现将获奖名单公布如下:
一、消息类
二、通讯与深度报道类
三、新闻评论类
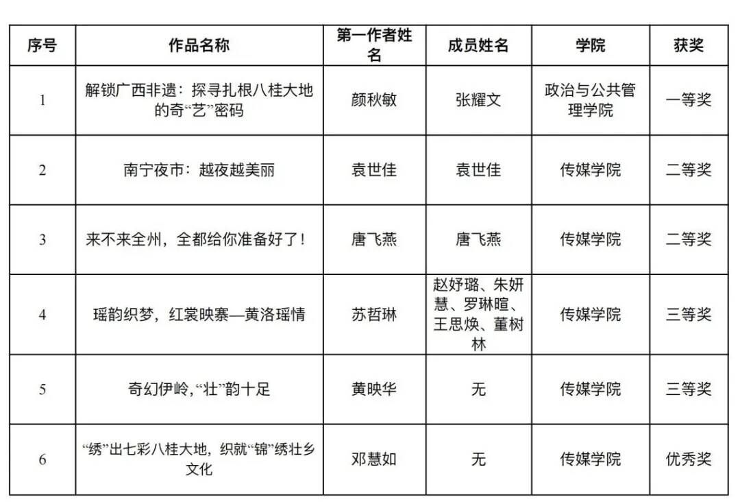
四、融合新闻类
五、文案创作类
(初审:胡洁虹)(复审:裴煜 谭明灿)(终审:覃慧敏)
(校对:林燕梅)
【关闭】